hello
We are also facing this issue, out of our network, trying to do calls with webrtc.
Sometimes the call is working but most of the time failing for audio, the phone called is ringing, pick up ok, but no voice on both side.
It team here certified me that ports are open.
Phone diagnostic is telling :
Your network appears to be a symmetric NAT. This can cause problems for WebRTC connectivity. I can't understand how i could be ok and after nok.
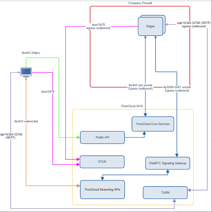
We saw in trace that rtp is going out in STUN to a dublin's ip.
Do you have any idea how could we reach our edges in our main building ?
Do you have any informations that could help me to better understand this case ?
Thanks a lot.
Regards.
------------------------------
Olivier Sand
LOA it
------------------------------
Original Message:
Sent: 06-11-2018 14:26
From: George Ganahl
Subject: Failed to connect with this session. please try again
Customer Care presumes that you have someone with the requisite data networking and SIP telephony networking knowledge to configure your LAN/routers/switches/firewall etc. for VoIP, so they gave you the short answer.
If you do not have the expertise in-house, you can contract with Genesys Professional Services for assistance, or you might try another Partner in your area (you can find partners at http://genesys.force.com/Finderloc, which shows several operating in Saudi Arabia).
------------------------------
George Ganahl
Principal Program Manager
Genesys
Original Message:
Sent: 06-10-2018 08:54
From: Andrew Adel
Subject: Failed to connect with this session. please try again
Dear Genesys Experts,
<g class="gr_ gr_128 gr-alert gr_tiny gr_spell gr_inline_cards gr_run_anim ContextualSpelling multiReplace" id="128" data-gr-id="128">i</g> had a big issue and <g class="gr_ gr_129 gr-alert gr_tiny gr_spell gr_inline_cards gr_run_anim ContextualSpelling multiReplace" id="129" data-gr-id="129">i</g> ask if anyone faced this problem before or get any solution for this problem.
we face that <g class="gr_ gr_212 gr-alert gr_spell gr_inline_cards gr_run_anim ContextualSpelling ins-del multiReplace" id="212" data-gr-id="212">alot</g> of call failed and we didn't fear any voice and it gives us (Failed to connect with this session. please try again)
we open a ticket and Genesys told us that it was a network issue.
And then they told it was a NAT problem (we suggest to open STUN \ TURN and it didn't work and make all the calls failed.
Does anyone know how to solve this problem??
anyone facing this problem ??
Best Regards
------------------------------
Andrew Adel
IST Integration Services And Technologies Co.
------------------------------