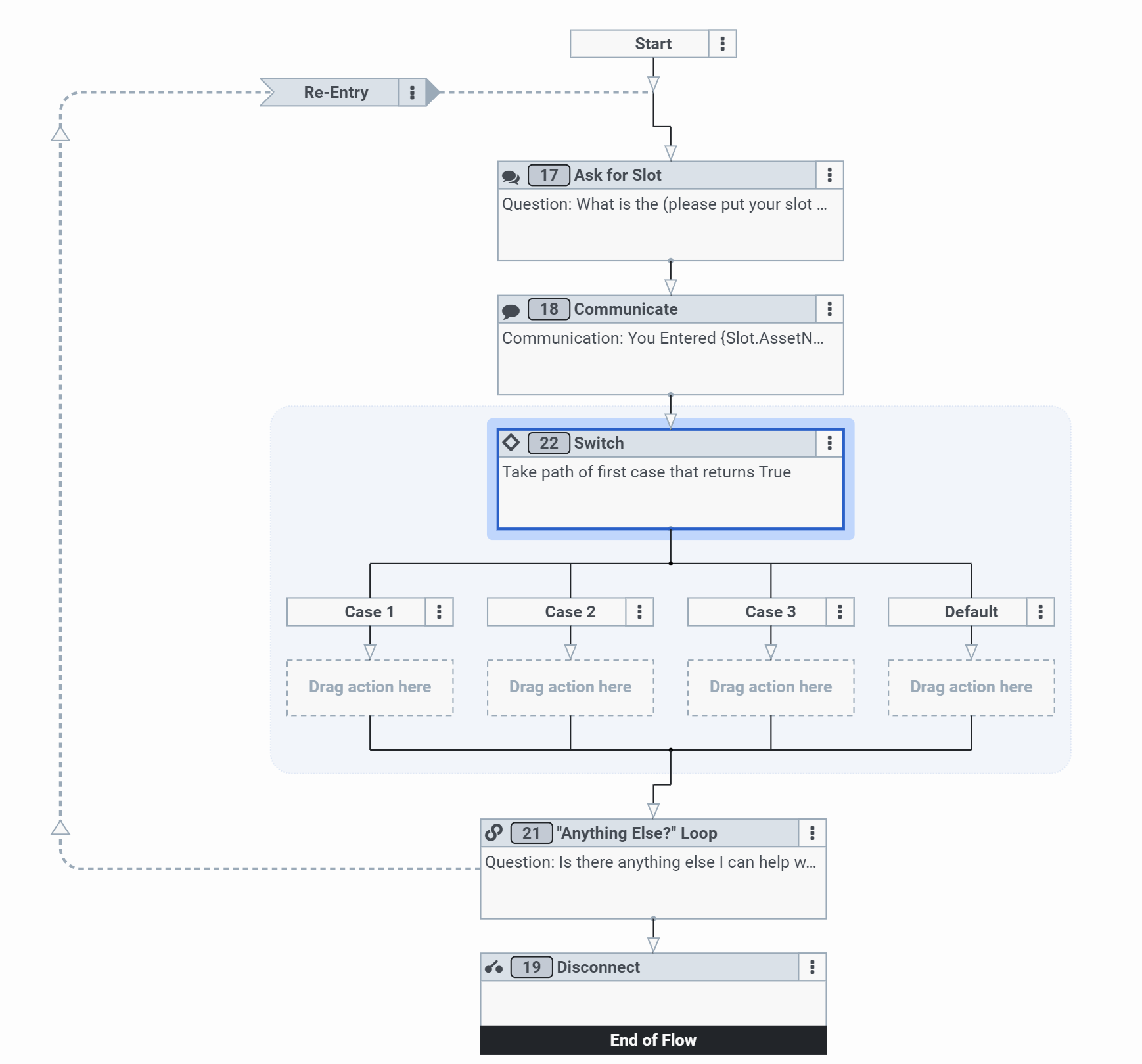
What you have there is a loop.
So in your bot flow, under Loop, there is a few options, for this you would use a "Anything Else?" Loop

If you are not using a bot flow, then the same thing can be achieved with a normal loop, just have to manually do the ask question, max loop etc.
And then in your loop you would have a ask for slot (with list of services)
And a switch or if decision tree, to action that service or send to an agent.
------------------------------
Anton Vroon
------------------------------
Original Message:
Sent: 03-06-2022 08:12
From: Mohannad haddad
Subject: return end-user back to the startup node in the flow
Dears
hope you are doing well and fine , I'm trying to build a chat bot that will provide list of services for the end users and users will chose any service he looking for
by ask him, now if he finished his service I would like to ask him if he want another service lets presume there two options here
one for yes and other for no , lets say he chose yes how I can return him back to the first node at the messaging flow .
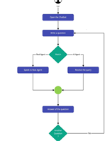
Also I'm going to attached an diagram for my process
BR
#Ask Me Anything (AMA)
#ArchitectureandDesign
------------------------------
Mohannad haddad
Fourth Dimension Systems Company
------------------------------