If I do an update data at the top of the workflow and add the employee ID etc, the DA runs fine and returns the data form the DA API
Original Message:
Sent: 08-28-2025 09:31
From: Cameron Tomlin
Subject: HRIS WFM
I can think of a few things to double check.
- Verify the data mapping between you API calls and the workflows inputs
- Make sure the data action config properly passes all checks
- check if any data transformation is needed between the API response and the workflow input
- Validate the payload structure matches what the work flow expects
Are you just getting the wrong info? Like a "Garbage in, Garbage out scenario" or is it failing to run entirely?
------------------------------
Cameron
Online Community Manager/Moderator
Original Message:
Sent: 08-28-2025 08:49
From: Andy Jackson
Subject: HRIS WFM
If I run the APIs everything does as it should, when I use the workflow using the dev api the input doesn't seem to carry over from the API...maybe I am just confusing myself
------------------------------
Andy Jackson
Senior Unified Communications Engineer
Original Message:
Sent: 08-28-2025 08:39
From: Cameron Tomlin
Subject: HRIS WFM
Hello Andy,
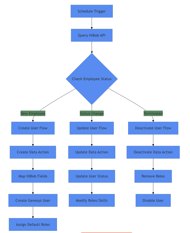
I am not really an expert when it comes to the HiBob integration. But following the Bamboo blueprint I think you are on the right track as I believe its similar Architect flows and data actions.
Here's an example workflow for employee status sync:

Schedule Trigger setup:
{ "type": "scheduled", "frequency": "15_minutes", "enabled": true}
HiBob Api Data action:
{ "name": "Get_Employee_Updates", "endpoint": "https://api.hibob.com/v1/people", "method": "GET", "headers": { "Authorization": "Bearer {{hibob_token}}", "Accept": "application/json" }}
Status Check logic:
{ "conditions": [ { "type": "new_hire", "status": "ACTIVE", "startDate": "${today}" }, { "type": "status_change", "previousStatus": "*", "newStatus": "*" }, { "type": "termination", "status": "INACTIVE" } ]}
User Creation Data action example:
{ "name": "Create_Genesys_User", "input": { "email": "{{hibob.work_email}}", "name": "{{hibob.first_name}} {{hibob.last_name}}", "department": "{{hibob.department}}", "title": "{{hibob.job_title}}", "employeeId": "{{hibob.employee_id}}" }}
And finally error handling:
{ "errorFlow": { "notification": { "email": "admin@company.com", "subject": "HiBob Integration Error", "body": "Error processing employee {{employeeId}}: {{error_message}}" }, "retry": { "maxAttempts": 3, "intervalMinutes": 5 } }}
This example work flow would run every 15 minutes to check for new employees in HiBob, monitor status changes, process terminations and sync role/permission updates.
Now this is just and example and the details would be very specific to your own environment.
I hope this helps a bit.
Cheers,
------------------------------
Cameron
Online Community Manager/Moderator
Original Message:
Sent: 08-28-2025 08:00
From: Andy Jackson
Subject: HRIS WFM
Hi All
Has anyone integrated to HiBob HR system, I have the Bamboo blueprint but wondering if anyone has done a Bob integration, I have the APIs working just the workflows to figure out
Andy
#API/Integrations
#QualityManagement
------------------------------
Andy Jackson
Senior Unified Communications Engineer
------------------------------